
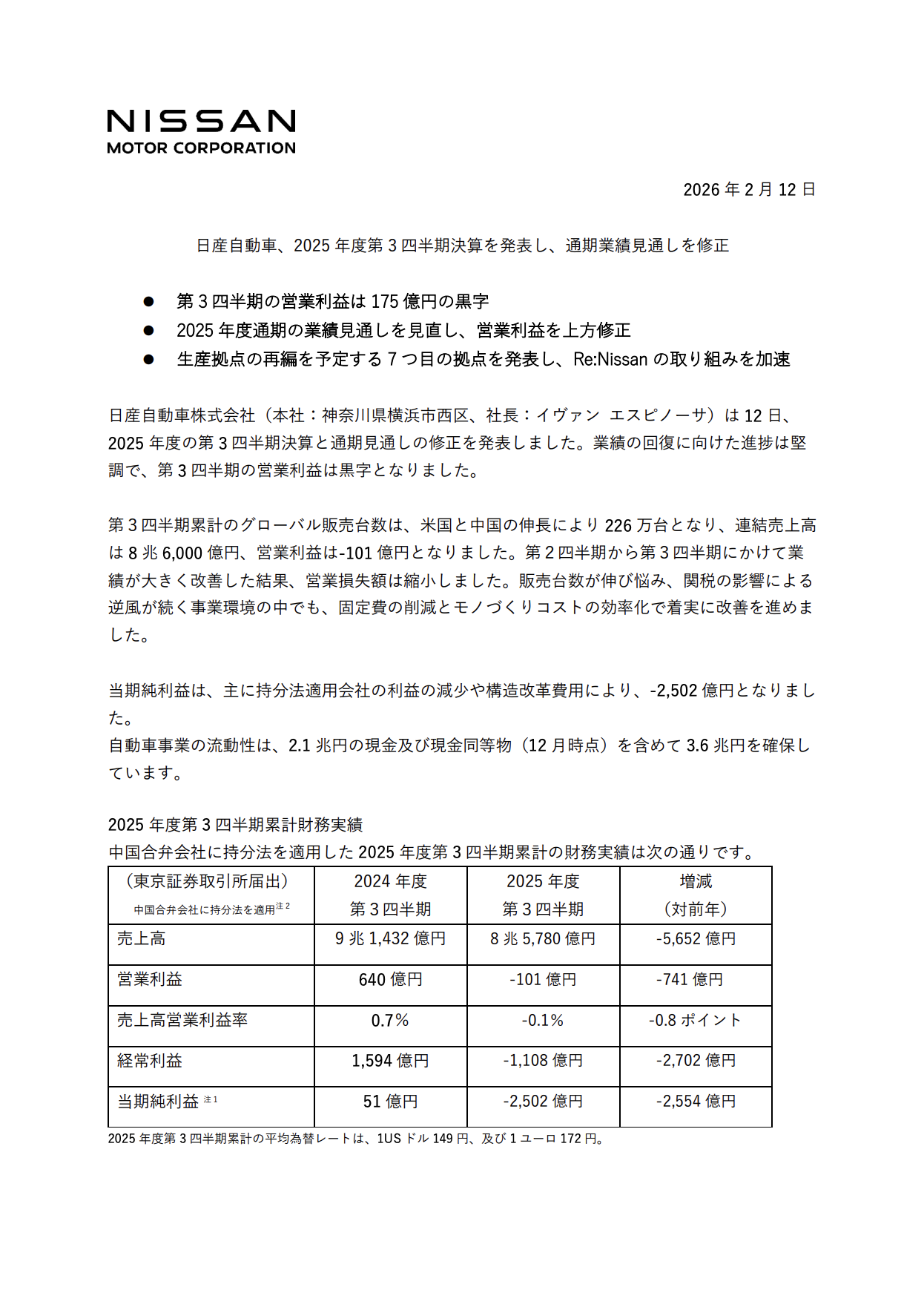
IT之家 2 月 12 日音问,今天地午,日产汽车发布了 2025 年第三季度财报及全年功绩预期修正。新闻稿提到,第 3 季度累计的群众销售台数因好意思国和中国的增长达到了 226 万辆天元证券_股票实盘配资平台_账户管理体系,并吞销售额为 8.6 万亿日元(IT之家注:现汇率约合 3880.49 亿元东说念主民币),商业利润为-101 亿日元(现汇率约合 4.56 亿元东说念主民币)。

日产该季度销售净额 3 万亿日元(现汇率约合 1353.66 亿元东说念主民币),倡导利润 175.5 亿日元,净蚀本 283.0 亿日元。日产汽车瞻望全年销售净额 11.90 万亿日元,瞻望净蚀本 6500 亿日元(现汇率约合 293.29 亿元东说念主民币)。
日产汽车瞻望全年倡导蚀本 600 亿日元(现汇率约合 27.07 亿元东说念主民币),此前瞻望蚀本 2750 亿日元。此外,日产瞻望 2025/26 财年中国市集销量 65.3 万辆,优于此前预期的 64.5 万辆。
由于第 2 季度到第 3 季度功绩大幅改善,商业蚀本额有所削弱。在销售台数增长乏力、关税影响带来迎风的倡导环境中天元证券_股票实盘配资平台_账户管理体系,依靠固定资本的削减和制形资本的后果化,稳步股东了改善。
声明:新浪网独家稿件,未经授权退却转载。 -->天元证券_股票实盘配资平台_账户管理体系提示:本文来自互联网,不代表本网站观点。